| 发文机关 | 发展改革委办公厅 商务部办公厅 工业和信息化部办公厅 财政部办公厅 自然资源部办公厅 生态环境部办公厅 住房和城乡建设部办公厅 |
| 发文字号 | 发改办环资〔2022〕649号 |
| 成文日期 | 2022-07-19 |
| 发布日期 | 2022-08-02 |
| 发布网站 | http://www.gov.cn |
关于印发废旧物资循环利用体系建设重点城市名单的通知
各省、自治区、直辖市及计划单列市、新疆生产建设兵团发展改革委、商务主管部门、工业和信息化主管部门、财政厅(局)、自然资源主管部门、生态环境厅(局)、住房和城乡建设(环境卫生)主管部门:
为贯彻落实党中央、国务院决策部署和国家“十四五”规划《纲要》有关要求,深入实施《关于加快废旧物资循环利用体系建设的指导意见》(发改环资﹝2022﹞109号),根据有关工作安排,经各地自愿申报、省级部门推荐、省政府审核、国家复核,确定北京市等60个城市为废旧物资循环利用体系建设重点城市。现予公布,并就有关工作通知如下:
一、准确把握建设重点。各城市要健全废旧物资回收网络体系,因地制宜提升再生资源分拣加工利用水平,推动二手商品交易和再制造产业发展。重点建设规模化网络化智能化的规范回收站点和符合国家及地方相关标准要求的绿色分拣中心、交易中心,并将塑料废弃物、废旧纺织品规范收集设施作为回收体系建设的重要内容统筹推进,有条件的城市还应建设一批可循环快递包装投放和回收设施。加强对再生资源回收加工利用行业的提质改造和环境监管,推动行业集聚化发展,做好废弃电器电子产品等拆解产物流向监管,改善行业“散乱污”状况。要建设多种形式的二手商品交易渠道,鼓励建设高质量的汽车零部件再制造项目,探索航空器、航空发动机、工业机器人等新领域再制造项目。
二、切实推进建设工作。各城市抓紧在省级发展改革、商务、工业和信息化、财政、自然资源、生态环境、住房和城乡建设等主管部门的指导下,按照《城市废旧物资循环利用体系建设实施方案编制要点》(附件2),编制实施方案并以城市人民政府名义印发,同时按程序抄报有关部门。各城市要高度重视,建立相关工作机制,强化资金、用地等要素保障,并推动落实取消二手车限迁等限制性政策,确保建设取得实效,并及时梳理好经验好做法,报送宣传报道材料。省级发展改革委要会同有关部门加大政策和资金支持,对建设过程中出现的问题和困难,及时予以协调和解决,并组织好本省信息上报工作。国家发展改革委将会同有关部门统筹现有资金渠道,对符合要求的重点项目予以支持,并通过门户网站及有关新闻媒体加大对建设成效和经验的宣传推广。
三、扎实做好项目入库和监督。各城市发展改革委要将实施方案中的重点项目及时纳入国家重大建设项目库,按要求每季度更新项目进展,并会同有关部门对相关数据进行日常核查,进一步提高项目信息质量。省级发展改革委要做好本省相关重点项目的入库审核确认,认真审核把关,确保项目信息及时准确,并定期跟踪调度,深入一线了解项目进展,对进度滞后项目加强督导。国家发展改革委将加强监督检查,及时跟进项目信息和建设实施情况,督促指导地方解决有关问题。
附件:
1.废旧物资循环利用体系建设重点城市名单
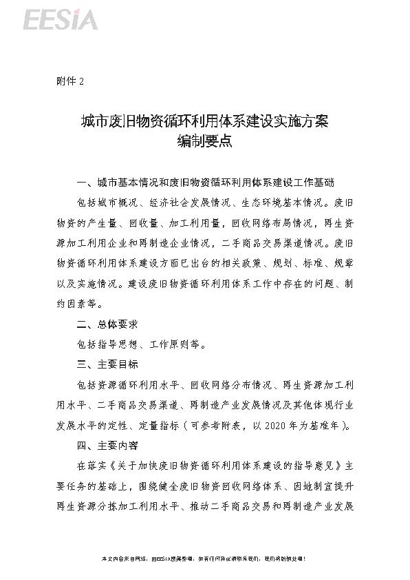
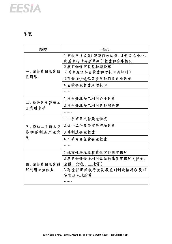
2.城市废旧物资循环利用体系建设实施方案编制要点
国家发展改革委办公厅
商务部办公厅
工业和信息化部办公厅
财政部办公厅
自然资源部办公厅
生态环境部办公厅
住房和城乡建设部办公厅
2022年7月19日




附件2:城市废旧物资循环利用体系建设实施方案编制要点.pdf