工业和信息化部办公厅关于印发《“5G+工业互联网”融合应用先导区试点工作规则(暂行)》《“5G+工业互联网”融合应用先导区试点建设指南》的通知
| 发文机关 | 工业和信息化部 |
| 发文字号 | 工信厅信管﹝2023﹞66号 |
| 成文日期 | 2023-11-06 |
| 发布日期 | 2023-11-23 |
| 发布网站 | http://wap.miit.gov.cn |
工业和信息化部办公厅关于印发《“5G+工业互联网”融合应用先导区试点工作规则(暂行)》《“5G+工业互联网”融合应用先导区试点建设指南》的通知
各省、自治区、直辖市及计划单列市、新疆生产建设兵团工业和信息化主管部门,各省、自治区、直辖市通信管理局:
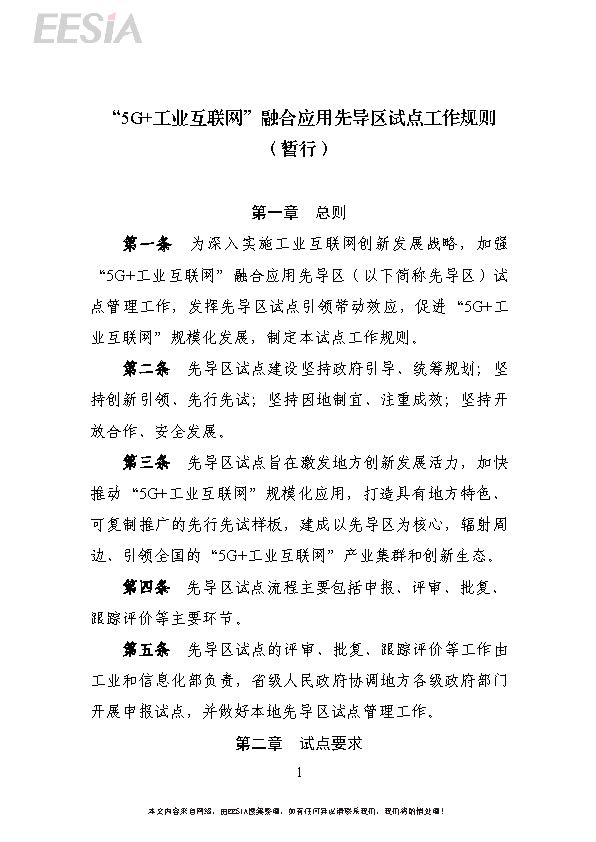
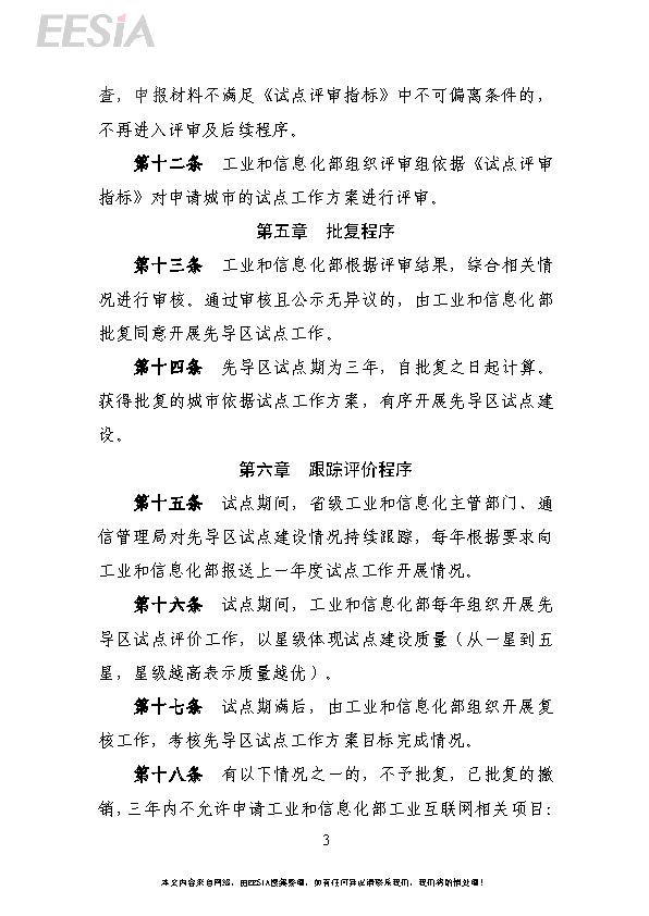
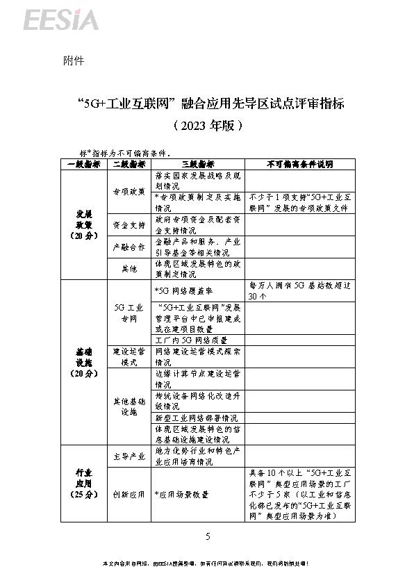
为指导各地积极有序开展“5G+工业互联网”融合应用先导区试点建设,推动“5G+工业互联网”规模化发展,进一步激发各类市场主体创新活力,打造具有全国、区域引领效应的产业集群,我部组织编制了《“5G+工业互联网”融合应用先导区试点工作规则(暂行)》《“5G+工业互联网”融合应用先导区试点建设指南》。现印发给你们,请结合本地实际开展试点工作。
工业和信息化部办公厅
2023年11月6日













附件1:《“5G+工业互联网”融合应用先导区试点工作规则(暂行)》.pdf
附件2:《“5G+工业互联网”融合应用先导区试点建设指南》.pdf