首页 > 政策查询 > 关于做好2021、2022年度全国碳排放权交易配额分配相关工作的通知

关于做好2021、2022年度全国碳排放权交易配额分配相关工作的通知

时间: 2023-03-15 来源: 生态环境部 作者: 打印 字体
发文机关生态环境部
发文字号

国环规气候〔2023〕1号

成文日期2023-03-13
发布日期2023-03-15
发布网站

https://www.mee.gov.cn


关于做好2021、2022年度全国碳排放权交易配额分配相关工作的通知


各省、自治区、直辖市生态环境厅(局),新疆生产建设兵团生态环境局,湖北碳排放权交易中心、上海环境能源交易所:


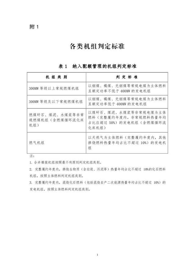
为加快推进全国碳排放权交易市场(以下简称全国碳市场)建设,我部编制了《2021、2022年度全国碳排放权交易配额总量设定与分配实施方案(发电行业)》(见附件1,以下简称《实施方案》)。经碳达峰碳中和工作领导小组同意,现印发给你们,请按照相关要求,做好2021、2022年度配额预分配、调整、核定、预支、清缴等各项工作。


一、预分配配额


(一)审核确定预分配数据。各省级生态环境主管部门要通过全国碳市场管理平台(以下简称管理平台)分别计算本行政区域内纳入配额管理的所有发电机组2021、2022年度预分配配额量。根据各重点排放单位第一个履约周期未足额清缴配额、监督执法核算结果调整及其他需要调整配额情形等方面的数据,计算第一个履约周期配额总调整量,审核确认2021、2022年度重点排放单位实发预分配配额量,并将管理平台生成的预分配相关数据表(见附件2—4)传输给全国碳排放权注册登记系统(以下简称注登系统)。


(二)向重点排放单位账户发放预分配配额。各省级生态环境主管部门要通过管理平台下载打印生成数据的附件2—4,加盖公章后于2023年4月30日前报送全国碳排放权注册登记机构(以下简称注登机构),抄送我部应对气候变化司。注登机构收到纸质件后,配合各省级生态环境主管部门完成数据核实核对,在注登系统中分别创建2021、2022年度配额,并完成各重点排放单位的配额预分配、调整工作。


二、核定与预支配额


(一)配额预支。配额缺口率在10%及以上且确因经营困难暂时无法完成履约的重点排放单位,可向省级生态环境主管部门申请预支2023年度部分预分配配额完成履约,预支量不超过年度配额缺口量的50%,预支配额仅可用于当年度本单位的配额履约,不可用于交易、抵押等其他用途,预支配额将在2023年度配额核定清缴环节进行等量抵扣。


(二)审核确定核定配额数据。各省级生态环境主管部门完成2022年度发电行业碳排放核查工作后,通过管理平台分别计算本行政区域内纳入配额管理的所有发电机组2021、2022年度应发放配额量和应清缴配额量,审核确认2021、2022年度重点排放单位实发配额量。同时,根据企业申请情况,研究确定可预支配额的重点排放单位名单及其预支配额量,并将管理平台生成的相关核定数据表(见附件5—6)传输给注登系统。


(三)发放核定配额。各省级生态环境主管部门要通过管理平台下载打印生成数据的附件5—6,加盖公章后于2023年7月15日前报送注登机构,抄送我部应对气候变化司。注登机构收到纸质件后,配合各省级生态环境主管部门于5个工作日内完成数据核实核对,在注登系统中创建预支的2023年度配额,完成各重点排放单位的配额核定、调整、预支,并发放履约通知书。


三、配额清缴履约


(一)确保按时保质完成清缴任务。各省级生态环境主管部门完成配额核定后,要组织各重点排放单位尽早完成全国碳市场2021、2022年度配额清缴,确保2023年11月15日前本行政区域95%的重点排放单位完成履约,12月31日前全部重点排放单位完成履约。对未按时足额清缴配额的重点排放单位,依据《碳排放权交易管理办法(试行)》相关规定处理,有关处理情况于2024年3月15日前报送我部。


(二)组织开展国家核证自愿减排量(CCER)抵销配额清缴相关工作。重点排放单位可使用CCER抵销2021、2022年度碳排放配额的清缴,抵销比例不得超过应清缴配额量的5%,相关规则、程序另行通知。


(三)严格落实限期整改和处理要求。针对未在2023年12月31日前足额清缴2021、2022年度配额的重点排放单位,根据《碳排放权交易管理办法(试行)》相关要求,组织其生产经营场所所在地设区的市级生态环境主管部门,责令其于2024年2月29日前完成整改,依法立案处罚。


(四)加强信息公开。对未按时足额清缴碳排放配额的重点排放单位处罚信息,由作出处罚的生态环境主管部门依据《关于在生态环境系统推进行政执法公示制度执法全过程记录制度重大执法决定法制审核制度的实施意见》(环办执法〔2019〕42号)的相关规定,向社会公布执法机关、执法对象、执法类别、执法结论等信息。各省级生态环境主管部门应组织落实并在2024年4月30日前通过管理平台公开2021、2022年度全国碳市场重点排放单位碳排放配额清缴完成和处罚情况汇总表(见附件7)。


四、保障措施


(一)加强组织领导。各省级生态环境主管部门、有关单位要高度重视配额管理工作,安排专人专岗负责,确保将配额按时、准确发放至重点排放单位账户;要重点督促指导配额存在缺口的重点排放单位尽早做好配额清缴相关工作,并与注登机构及交易机构加强对接。


(二)提升信息化水平。要做好管理平台、注登系统和交易系统等相关信息系统的数据对接,提高运维保障水平,提升配额管理的智能化水平;加强数据核实核对工作,确保配额实际发放清缴数据与信息系统电子数据、正式文件报送数据一致。


(三)加强能力建设。组织开展配额管理业务培训,提升从业人员专业能力和企业碳资产管理水平,做好政策解读与宣传引导,营造良好舆论环境。


工作中遇到的问题及相关意见建议,请及时反馈我部。


联系人:


生态环境部应对气候变化司邓朝阳、金玲


电话:(010)65645635、65645634


全国碳排放权注册登记机构陈婷婷、易欣飞


电话:18086083240、16715918736


全国碳排放权交易机构臧奥乾


电话:(021)56903000转全国碳市场运营中心


国家应对气候变化战略研究和国际合作中心于胜民


电话:(010)82268461


生态环境部信息中心(管理平台技术咨询)吴海东


电话:(010)84665799





















附件:《关于做好2021、2022年度全国碳排放权交易配额分配相关工作的通知》.pdf




返回列表

上一篇: 2023年能源行业标准计划立项指南

下一篇: 关于做好钢铁行业产能、产量调查核实工作的通知

© Energy and Environmental Service Industry Alliance 能源环境服务产业联盟 京ICP备18013713号-2 技术支持:北京广元科技有限公司

邮箱:eesia@eesia.cn